服务电话
13035120033
专业提供电力、装饰装潢定制方案
服务热线
13035120033
成套配电柜电源线颜色使用标准规定根据国家标准(GB681)规定,为便于识别成套装置中各种导线的作用和类别,明确规定各类导线的颜色标志如下:
1、黑色——装置和设备的内部布线;
2、棕色——直流电路的正极;
3、红色——交流三相电路的第三相;
——半导体三极管的集电极;
——半导体二极管、整流二极管、晶闸管的阴极;
4、黄色——交流三相电路的第一相
——半导体三极管的基极
——晶闸管和双向晶闸管的门极;
5、绿色——交流三相电路的第二相
6、蓝色——直流电路的负极;
——半导体三极管的发射极;
——半导体二极管、整流二极管、晶闸管的阳极;
7、淡蓝色——交流三相电路的零线或中性线;
——直流电路的接地中间线;
8、白色——双向晶闸管的主电极;
——无指定用色的半导体电路;
9、黄绿——双色安全用的接地线;
10、红、黑色并行——用双芯导线或双根绞线连接的交流电路

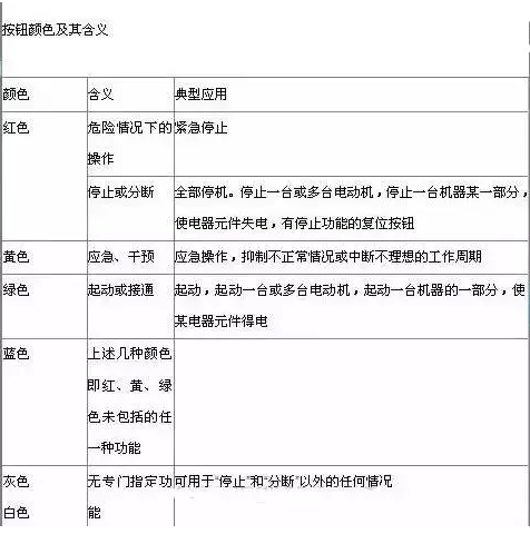
配电柜指示灯及按钮颜色的定义
1、指示灯
绿色是安全色,比如设备停止运行,没有危险的情况下就是用绿色,比如电机的停止就可以使用绿色;
白色是状态色,如果设备投入运行,并没有危险的情况下,只是表示一种状态,就是用白色,比如电机的运行就可以使用白色表示;
红色是危险状态色,比如急停后的状态或者故障后的状态颜色就是使用红色。
2、按钮
红色按钮,比如急停使用的蘑菇头按钮就肯定使用红色;
黑色按钮,用于停止设备的运行;
白色按钮,用于设备启动;
蓝色按钮用于故障或警告复位


